一、企业介绍
“我们是谁”
益客集团成立于2004年,A股上市公司,是中国领先的、成长速度最快的大型农牧食品集团之一,目前已成为世界第二大肉鸭供应企业、中国肉禽供应企业前三甲。集团发展总部位于上海,产业总部位于宿迁、泰安,年收入逾150亿元,员工万余人。
“我们的产业”
集团成立十八年,始终专注肉禽产业,并不断向上、下游产业延伸,现已发展成为集遗传育种、种禽孵化与养殖、饲料加工、禽肉制品加工、食品深加工、熟食连锁、商城运营、产品销售、冷链物流于一体,横跨农牧产业、食品产业、包装印刷、微生态、物联网大数据五大产业的肉鸡、肉鸭全产业链大型集团公司。
“我们的未来”
集团立足农牧食品行业,通过锲而不舍的努力和创新,将不断在新消费、产业互联网、产业金融、资本运作、国际化领域取得突破。致力于成为员工美好家园的创建者、社区健康发展的推动者、产业社会最受尊敬的开拓者。集团践行“凝聚奋斗者,成就创业者”的人力资源理念,打造客户、员工、股东共同的事业,为社会的可持续发展做贡献。
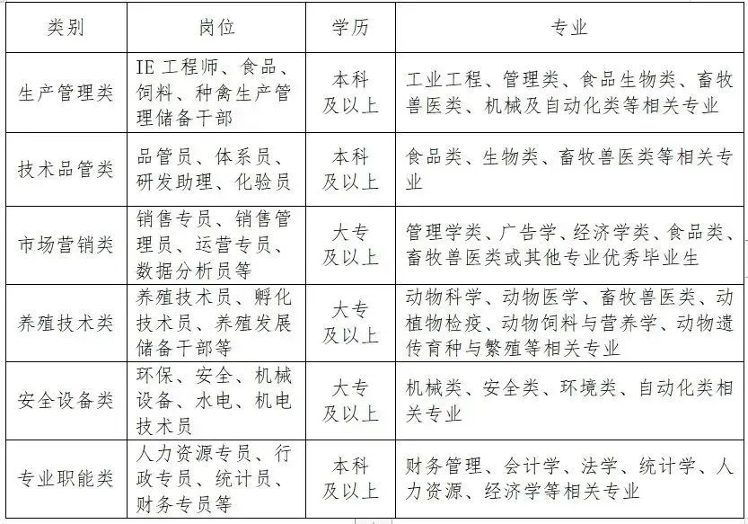
二、招聘岗位
身份:2023届高校大专、本科、硕士及以上学历的优秀毕业生;
背景:品学兼优,热爱学习,有上进心及责任心,肯扎根农牧食品行业;
方向:成为集团养殖、生产、技术、营销、管理、设备、物联网线路的精英。
储备干部类:

三、薪资福利
五险一金、节日福利、免费体检、入职报销路费;
免费住宿(2-4人间,WIFI全覆盖)、免费用餐或餐饮补贴;
团建旅游、活动晚会、运动场所,运动到休闲统统都有。
四、晋升与发展
1.职位快通道:专业技术、营销、管理多通道晋升发展,每年举行公开述职竞聘;
2.赋能培训体系:依托集团互联网教育平台为大学生员工提供全方位管理理论、管理技能和管理素养的培训、在岗技能培训、职业能力素质培训、国内外游学等;
3.全方位培养:集团统一入职拓展训练,一对一导师辅导,分基地轮岗学习全面培养,定期举行大学生座谈交流会、团建活动,全方位关注大学生的工作和生活,为大学生创造良好的工作和生活环境。
五、应聘方式
1.校招流程:
投递简历——简历筛选——面试(笔试/测评)——offer——签订三方协议(实习)——入职
2.联系方式(微信同号)
刘先生17686258699
3.简历投递通道:
(1)关注微信公众号,扫码投递简历

(2)邮箱投递入口:ecolovozhaopin@163.com(邮件标题:岗位+姓名+学校+专业+期望工作地点)